原油期货交易怎么开户:开设原油期货账户的详细步骤,原油期货 开户
2026-01-14踏入“黑金”殿堂:原油期货的魅力与开户的第一步
在金融投资的长河中,如果说有一种商品能够时刻牵动全球政治、经济与军事的神经,那无疑就是被称为“工业血液”的原油。原油期货,作为全球交易量最大、流动性最强的品种之一,始终是职业投资者和投机者眼中的“顶级猎场”。它不仅是能源价格的晴雨表,更是普通投资者实现财富跨越式增长的利器。
面对波诡云谲的国际油价,很多新手投资者往往在第一步就犯了难:原油期货交易到底怎么开户?
我们要明白,原油期货不同于普通的农产品期货(如玉米、大豆),它在我国属于“特定品种”。这意味着,为了保护投资者的利益并确保市场的专业度,监管层设立了一定的准入门槛。这并非为了拒绝参与者,而是为了筛选出那些真正做好了心理和财务准备的探索者。
开设原油期货账户的第一步,实际上是“选对领路人”。在中国,从事期货经纪业务必须拥有正规的牌照。你需要寻找那些评级高(如A类、AA类)、软件运行稳定且服务响应迅速的期货公司。一个优秀的期货公司不仅能为你提供极速的下单通道,更能提供精准的深度研究报告,这在信息瞬息万变的原油市场中,无异于为你配备了一台功率强劲的雷达。
在正式进入开户流程前,你需要自检是否满足基础的“身份画像”。通常情况下,年满18周岁、具有完全民事行为能力、持有合法有效居民身份证、具备一定的风险承受能力是基础中的基础。但这只是普通商品的开户条件,想要触碰原油期货,你还需要完成从“初学者”到“合格投资者”的进阶。
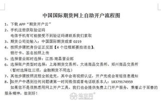
在互联网高度发达的今天,开户已经不再需要你亲身前往城市的金融中心排队。绝大多数期货公司都已经实现了“云开户”。下载期货公司的官方交易APP,或者是使用行业通用的“期货开户云”APP,是你开启财富之门的金钥匙。在点击“开立期货账户”那个按钮之前,请确保你身处一个光线充足、网络稳定且相对安静的环境,因为接下来的身份验证环节需要你展示出最真实、最专注的状态。
开户流程的第一阶段通常是基础信息的采集。这包括上传身份证正反面照片、填写详细的联系地址、职业信息以及关联银行卡。这里有一个细节值得玩味:在填写职业信息时,尽可能详尽准确,这关系到后续风险等级的评估。而关联银行卡(银期转账设置)则是为了确保你的资金在银行监管下闭环流动,安全属性拉满。
很多新手会问,为什么开户过程中还要填写一份详尽的《风险承受能力调查问卷》?这并非例行公事。原油期货自带高杠杆属性,价格波动受美联储加息、OPEC+减产协议、中东局势等多重因素叠加影响。如果你在问卷中表现出对亏损极度敏感或者财务状况极其不稳定,系统可能会判定你暂时不适合原油这种高烈度的博弈。
这本质上是一种双向保护。
当基础信息填写完毕,你将进入视频采集阶段。在屏幕的那头,是专业的期货公司审核人员。他们会通过视频通话的形式,确认是你本人在申请开户,并会询问一些基础风险认知问题。别紧张,这就像是一场简短的面试,只要你表达清晰,对期货交易有基本的概念,这一关通常能轻松通过。
完成这些步骤后,你获得的只是一个“普通商品期货账户”。想要真正交易原油,重头戏还在后头,那是关于资金、知识与实操经验的“三位一体”考核。
进阶黑金赛道:特定品种的门槛突破与实操全攻略
当你拿到了普通期货账户的入场券,距离交易“中国原油(INE)”或国际原油品种,还需要完成一次华丽的跃迁。原油期货作为境内特定品种,其开户的核心步骤在于满足“5-10-8”原则。这三个数字,构成了通往能源市场的高级通行证。
首先是“5”——即资金门槛。根据规定,个人投资者申请开立原油期货交易权限前,需要连续5个交易日,其期货账户内的可用资金余额不低于人民币50万元(或等值外币)。这50万并不是“报名费”,它依然属于你,只是作为一种财力的证明,确保你有足够的抗风险垫片来应对原油市场的惊涛骇浪。
对于很多中小投资者来说,这可能是一道坎,但换个角度想,这正是专业交易场域的魅力所在:它确保了你的对手方和合作伙伴都是具备一定实力的专业人士。
其次是“10”——即经验门槛。监管层希望进入原油市场的人,不是空有一腔热血的“小白”。你需要具备累计不少于10个交易日、10笔以上的境内期货仿真交易成交记录;或者,如果你已经在过去三年内有超过10笔的境内外期货交易实盘经验,那么这个仿真步骤可以免除。
这就像是考驾照,你得先在模拟器或者教练场练熟了,才能上高速。原油市场的“车速”极快,熟悉软件操作、理解盈亏逻辑是生存的第一步。
最后是“8”——即知识测试门槛。你需要参加由中国期货业协会统一提供的知识测试,且成绩不得低于80分。别担心,这并不是什么高数考试,题目大多涵盖了期货基础知识、原油合约细则、风险控制管理以及法律法规。通过这次测试,你会对原油期货每手1000桶、最小变动价位0.1元/桶等核心参数烂熟于心,做到心中有账,交易不慌。
当上述“5-10-8”条件全部满足后,你只需在期货公司的APP上点击申请“特定品种权限申请”,后台审核人员会在核实数据后,为你正式激活原油交易权限。至此,你终于可以站在全球能源博弈的坐标轴上,通过买入或卖出指令,表达你对世界经济走向的见解。
但在按下“买入”键之前,开设账户的最后一步,其实是心理建设与策略准备。原油交易不仅是技术的对垒,更是心态的博弈。你需要关注每周三晚间的美国EIA库存数据,盯着API的变动,甚至要关注社交媒体上关于地缘风险的任何风吹草动。原油开户的完成,仅仅是万里长征的第一步。
在实际交易中,建议新手先从观察盘面开始。中国原油期货以人民币计价,这不仅规避了汇率波动的干扰,更让国内投资者在亚洲时段拥有了更强的话语权。你可以尝试从轻仓开始,利用原油期货的T+0双向交易机制,感受它那种雷厉风行的节奏。
值得留意的是,随着政策的不断优化,如果你已经在其他期货公司开立过原油权限,或者是属于某些特定类型的专业投资者,现在的开户流程已经大大简化。通过“一户通”系统,你可以实现权限的快速挂载,省去了重复考试和验资的繁琐。
总结来说,开设原油期货账户是一个从“提交资料”到“资产验资”,再到“专业考核”的系统工程。它要求你有扎实的财务基础,更要求你有不断学习的进取心。一旦你完成了这些步骤,踏入这个充满挑战与机会的市场,你会发现,你交易的不单单是石油,更是这个时代的跳动脉搏。
现在,准备好你的身份证和那颗探索财富的心,开启你的“黑金”之旅吧!


